政 策

政府信息公开指南

政府信息公开制度

法定主动公开内容

政府网站年度工作报表

政府信息公开年报

依申请公开

乡镇街道部门单位

重点领域公开

一文读懂8种政府采购方式!含定义、适用范围、评审方法、操作流程图等!快来点赞收藏!

时间:2025-10-15 16:34:12   作者: 点击数:  

一、公开招标/邀请招标

(一)定义及适用范围

公开招标是指采购人依法以招标公告的方式邀请非特定的供应商参加投标的采购方式。公开招标适用于采购需求客观、明确,无需与供应商进行协商谈判的货物或服务项目。

邀请招标是指采购人依法从符合相应资格条件的供应商中随机抽取3家以上供应商,并以投标邀请书的方式邀请其参加投标的采购方式。符合下列情形之一的货物或者服务,可以采用邀请招标:

①具有特殊性,只能从有限范围的供应商处采购的;

②采用公开招标方式的费用占政府采购项目总价值的比例过大的。

(二)评审方法

1.最低评标价法

最低评标价法,是指投标文件满足招标文件全部实质性要求且投标报价最低的供应商为中标候选人的评标方法。
技术、服务等标准统一的货物和服务项目,应当采用最低评标价法。

2.综合评分法

综合评分法,是指投标文件满足招标文件全部实质性要求且按照评审因素的量化指标评审得分最高的供应商为中标候选人的评标方法。
   评审因素的设定原则

·评审因素应当按照采购需求和与实现项目目标相关的其他因素确定。

·评审因素的设定应当与投标人所提供货物服务的质量相关。

·评分指标应当是采购需求中的量化指标,评分项应当按照量化指标的等次,设置对应的不同分值。

·资格条件不得作为评审因素。

二、竞争性谈判

(一)定义及适用范围

竞争性谈判是指谈判小组与符合资格条件的供应商就采购货物、工程和服务事宜进行谈判,供应商按照谈判文件的要求提交响应文件和最后报价,采购人从谈判小组提出的成交候选人中确定成交供应商的采购方式。
   符合下列情形之一的,可以依照本法采用竞争性谈判方式采购:

①招标后没有供应商投标或者没有合格标的或者重新招标未能成立的货物或者服务项目;

②技术复杂或者性质特殊,不能确定详细规格或者具体要求的货物或者服务项目;

③采用招标所需时间不能满足用户紧急需要的货物或者服务项目;

④不能事先计算出价格总额的货物或者服务项目;

⑤按照招标投标法及其实施条例必须进行招标的工程建设项目以外的工程建设项目。

③项情形应当是采购人不可预见的或者非因采购人拖延导致的;

补充:第④项情形是指因采购艺术品或者因专利、专有技术或者因服务的时间、数量事先不能确定等导致不能事先计算出价格总额。

(二)评审方法

先通过谈判明确采购需求,然后供应商根据成本和预期利润竞争报价。
   比照最低评标价法,谈判小组从质量和服务均能满足采购文件实质性响应要求的供应商中,按照最后报价由低到高的顺序提出3名以上成交候选人。

三、竞争性磋商

(一)定义及适用范围

竞争性磋商是指采购人、政府采购代理机构通过组建竞争性磋商小组与符合条件的供应商就采购货物、工程和服务事宜进行磋商,供应商按照磋商文件的要求提交响应文件和报价,采购人从磋商小组评审后提出的候选供应商名单中确定成交供应商的采购方式。

符合下列情形的项目,可以采用竞争性磋商方式:

①政府购买服务项目;

②技术复杂或性质特殊,不能确定详细规格或者具体要求的;

③因艺术品采购、专利、专有技术或者服务的时间、数量事先不能确定等原因不能事先计算出价格总额的;

④市场竞争不充分的科研项目,以及需要扶持的科技成果转化项目;

⑤按照招标投标法及其实施条例必须进行招标的工程建设项目以外的工程建设项目。

(二)评审方法

先通过磋商明确采购需求,然后供应商根据成本和预期利润竞争报价。

经磋商确定最终采购需求和提交最后报价的供应商后,由磋商小组采用综合评分法对提交最后报价的供应商的响应文件和最后报价进行综合评分。
   磋商小组应当根据综合评分情况,按照评审得分由高到低顺序推荐3名以上成交候选供应商。

四、询价

(一)定义及适用范围

询价是指询价小组向符合资格条件的供应商发出采购货物询价通知书,要求供应商一次报出不得更改的价格,采购人从询价小组提出的成交候选人中确定成交供应商的采购方式。

采购的货物规格、标准统一、现货货源充足且价格变化幅度小的政府采购项目,可采用询价方式采购。

(二)评审方法

参加询价采购活动的供应商,应当按照询价通知书的规定一次报出不得更改的价格。
   比照最低评标价法,询价小组应当从质量和服务均能满足采购文件实质性响应要求的供应商中按照报价由低到高的顺序提出3名以上成交候选人。

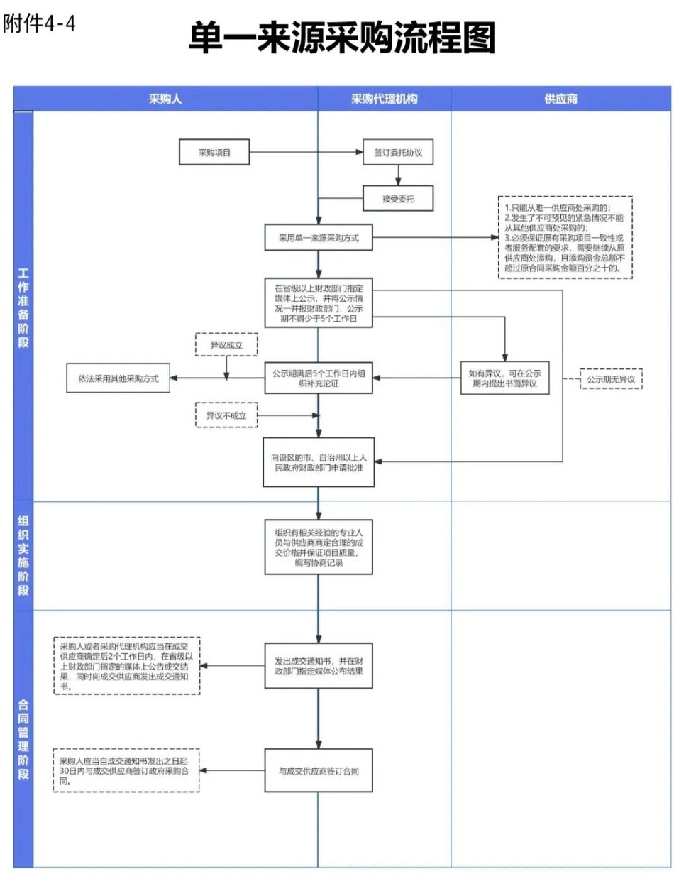
五、单一来源采购

(一)定义及适用范围

单一来源采购是指采购人从某一特定供应商处采购货物、工程和服务的采购方式。

符合下列情形之一的货物或者服务,可以采用单一来源方式采购:

①只能从唯一供应商处采购的;

②发生了不可预见的紧急情况不能从其他供应商处采购的;

③必须保证原有采购项目一致性或者服务配套的要求,需要继续从原供应商处添购,且添购资金总额不超过原合同采购金额百分之十的。

补充:

①项情形是指因货物或者服务使用不可替代的专利、专有技术,或者公共服务项目具有特殊要求,导致只能从某一特定供应商处采购。

(二)评审方法

采用单一来源采购方式采购的,采购人、采购代理机构应当组织具有相关经验的专业人员与供应商商定合理的成交价格并保证采购项目质量。
   单一来源采购中没有“评审”的概念。协商小组成员可以不从政府采购评审专家库中产生,由采购人或者采购代理机构根据采购项目的需求自行确定,并承担相应责任。

框架协议采购

框架协议采购是指集中采购机构或者主管预算单位对技术、服务等标准明确、统一,需要多次重复采购的货物和服务,通过公开征集程序,确定第一阶段入围供应商并订立框架协议,采购人或者服务对象按照框架协议约定规则,在入围供应商并订立采购合同的采购方式。

框架协议采购包括封闭式框架协议采购开放式框架协议采购

六、封闭式框架协议采购

(一)定义及适用范围

封闭式框架协议采购是指通过公开竞争订立框架协议后,除经过框架协议约定的补充征集程序外,不得增加协议供应商的框架协议采购。

适用情形

①集中采购目录以内品目,以及与之配套的必要耗材、配件等,属于小额零星采购的;

②集中采购目录以外,采购限额标准以上,本部门、本系统行政管理所需的法律、评估、会计、审计等鉴证咨询服务,属于小额零星采购的;

③集中采购目录以外,采购限额标准以上,为本部门、本系统以外的服务对象提供服务的政府购买服务项目,需要确定2家以上供应商由服务对象自主选择的;

④国务院财政部门规定的其他情形。补充:封闭式框架协议采购是框架协议采购的主要形式。除法律、行政法规或者本办法另有规定外,框架协议采购应当采用封闭式框架协议采购。

(二)评审方法
1.价格优先法

价格优先法是指对满足采购需求且响应报价不超过最高限制单价的货物、服务,按照响应报价从低到高排序,根据征集文件规定的淘汰率或者入围供应商数量上限,确定入围供应商的评审方法。
2.质量优先法
   质量优先法是指对满足采购需求且响应报价不超过最高限制单价的货物、服务进行质量综合评分,按照质量评分从高到低排序,根据征集文件规定的淘汰率或者入围供应商数量上限,确定入围供应商的评审方法。

货物项目质量因素包括采购标的的技术水平、产品配置、售后服务等,服务项目质量因素包括服务内容、服务水平、供应商的履约能力、服务经验等。

质量因素中的可量化指标应当划分等次,作为评分项;质量因素中的其他指标可以作为实质性要求,不得作为评分项。

有政府定价、政府指导价的项目,以及对质量有特别要求的检测、实验等仪器设备,可以采用质量优先法,其他项目应当采用价格优先法。

七、开放式框架协议采购

(一)定义及适用范围

开放式框架协议采购是指明确采购需求和付费标准等框架协议条件愿意接受协议条件的供应商可以随时申请加入的框架协议采购。

适用情形

①集中采购目录以内品目,以及与之配套的必要耗材、配件等,因执行政府采购政策不宜淘汰供应商的,或者受基础设施、行政许可、知识产权等限制,供应商数量在3家以下且不宜淘汰供应商的;

②集中采购目录以外,采购限额标准以上,为本部门、本系统以外的服务对象提供服务的政府购买服务项目需要确定2家以上供应商由服务对象自主选择的;能够确定统一付费标而接纳所有愿意接受协议条件的供应商加入框架协议,以供服务对象自主选择的。
(二)评审方法

开放式框架协议采购不存在评审的环节。

征集公告发布后至框架协议期满前,供应商可以按照征集公告要求,随时提交加入框架协议的申请。

征集人应当在收到供应商申请后7个工作日内完成审核,并将审核结果书面通知申请供应商。

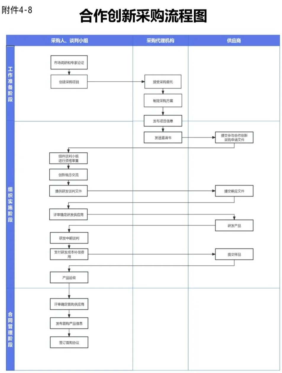
八、合作创新采购

(一)定义及适用范围

合作创新采购是指采购人邀请供应商合作研发共担研发风险,并按研发合同约定的数量或者金额购买研发成功的创新产品的采购方式。

采购项目符合国家科技和相关产业发展规划,有利于落实国家重大战略目标任务,并且具有下列情形之一的,可以采用合作创新采购方式采购:

①市场现有产品或者技术不能满足要求,需要进行技术突破的;

②以研发创新产品为基础,形成新范式或者新的解决方案,能够显著改善功能性能,明显提高绩效的;

③国务院财政部门规定的其他情形。

(二)评审方法

1.订购阶段

谈判小组对响应文件满足研发谈判文件全部实质性要求的供应商开展评审,按照评审得分从高到低排序,推荐成交候选人。
   谈判小组根据谈判文件规定,可对供应商响应文件的研发方案部分和其他部分采取两阶段评审,先评审研发方案部分,对研发方案得分达到规定名次的,再综合评审其他部分,按照总得分从高到低排序,确定成交候选人。
   采购人根据谈判文件规定的研发供应商数量和谈判小组推荐的成交候选人顺序,确定研发供应商,也可以书面授权谈判小组直接确定研发供应商。研发供应商数量最多不得超过三家。
   订购评审因素主要包括供应商研发方案,供应商提出的研发成本补偿金额和首购产品金额的报价,研发完成时间,创新产品的售后服务方案等。其中,供应商研发方案的分值占学分值的比重不得低于百分之五十。
2.首购阶段

只有一家研发供应商研制的创新产品通过验收的,不存在评审环节,采购人直接确定其为首购产品。
   有两家以上研发供应商研制的创新产品通过验收的,采购人应当组织谈判小组评审,根据研发合同约定的评审标准确定一家研发供应商的创新产品为首购产品。
   首购评审综合考虑创新产品的功能、性能、价格、售后服务方案等,按照性价比最优原则确定首购产品。此时研发供应商对首购产品金额的报价不得高于研发谈判文件规定的首购费用。


  
关闭窗口